HEADER_INJECT
#西联汇款 (英区羊毛)

🗣介绍:
西联是一家老牌汇款平台,基本遍布世界各地,支持汇款到超过200个国家

🗣奖励:
邀请链接注册,首次汇款50💸及以上,可获得10💸奖励(奖励会在3天内发到邮箱,是一张含10英镑的万事达卡)

🔎我的名额满了,再走只能你得奖励了,可以找群友,互相拿更香

🗣条件:
英国手机号+44;无需kyc名字和个人信息不要瞎编),也不拉信用,基本没有风控
英国银行账户/借记卡;全局uk ip
我使用monzo卡,汇款到德国N26(显示个人名字),秒到无费用(第一笔免手续费),万事达汇率
注册时选择英国(汇出国),汇款到除英国之外的国家(有N26推荐使用);汇款方式支持银行转账,卡,gp/ap等;收款方式支持银行账户,借记卡,西联数字银行等
注册使用的邮箱,避免和西联数字银行或者其他国家的西联汇款一样,不然会顶替账号

#西联汇款 #羊毛 #英国
👍 @wuhuarouzhijia
如有乐享
.VIP / .INK / .WIKI / .BEER / .LAW / .WORK / .FASHION / .LUXE / .YOGA / .FIT / 等10个顶级域即将在国内终止经营。影响域名在国内备案以及托管业务。 公告原文
根据《互联网域名管理办法》(工业和信息化部令第 43 号),拓扑维度需向原发证机关提交 .INK / .WIKI 终止经营申请。待终止经营获批后,北京戈达迪商域科技有限公司向工信部提交 .INK / .WIKI 互联网域名服务许可证申请,并在获批后成为 .INK / .WIKI 新注册管理机构。

公告地址
.VIP / .INK / .WIKI / .BEER / .LAW / .WORK / .FASHION / .LUXE / .YOGA / .FIT / 等10个顶级域即将在国内终止经营。影响域名在国内备案以及托管业务。

公告原文
#支付宝 #NFC #薅羊毛 #慢讯
—————————
支付宝 NFC支付 个人码获取&使用
—————————
获取链接:
https://u.alipay.cn/_sS2EUWKXKWwKtLmiKeamy
—————————
下单说明:
1.打开网站,手机拉起支付宝,填写地址
2.花费5.8元,韵达快递(空运),上海发货,5天内发货。
✌️有福了,上午下单下午送达
—————————
其他说明:
1.获取后有收款二维码跟NFC TAG,其中NFC收款有返现,收钱3笔返现10块,,还有笔笔返现,相当于白薅一个顺带赚一点
2.这个NFC支付码实际上就是一个普通NFC TAG,实际上可作为部分手机的门卡NFC TAG添加,如小米手机,OPPO等一众国产机。
3.本质上就是NFC版的个人QR码,个人qr码什么权益nfc就有啥权益基本,个人跟商户应该都可以申请,我是个人申请没问题。
—————————
Powered By @SIM_CN
2024/10/17
如果有错误或者纰漏请群友多多指出,谢谢!
—————————
推广:
[长桥证券-终身免佣的券商!]
[BYBIT-立即薅10美刀!]
[eSTK.ME 年轻人第一张实体eSIM]

[WeLab Bank-到港开户白给200港纸]
#Curve (flex信用卡)

你的下一个flex何必是monzo!
英区curve flex信用卡,申请是sp,分期会hp

打开app,卡片滑到最右边,或者打开卡片视图,再或者打开主页找到flex,看看你有没有资格申请

#Curve #flex #英国
👍 @wuhuarouzhijia
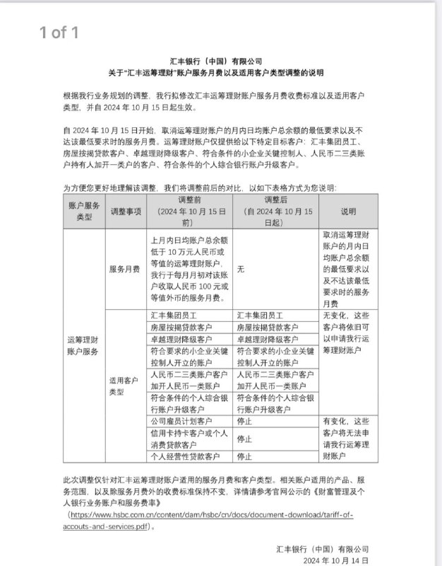
#HSBC (大陆运筹免管理费)

可先在线开二类账户,然后去线下网点加开运筹理财

二类户链接

二类户加开已关门,消息链接

#HSBC #汇丰 #银行账户 #中国
👍 @wuhuarouzhijia
#交易所 #OKX #IBAN #EUR
—————————
🇩🇪 德国 OKX欧易 开户教程
—————————
简介:
品测首先祝大家国庆假期快乐!

欧易(英语:OKX;原名OKEx)是一家总部位于塞舌尔的加密货币现货和衍生品交易所,为比特币、以太坊等超100种加密货币提供交易服务,提供包括期权、现货、u本位合约、币本位合约等交易产品。该交易所由徐明星于 2017 年创办,并于2023年担任首席执行官。据The Block平台数据显示,2023年以来该交易所现货及衍生品的交易量位居全球第二。
—————————
开户准备(内地用户):

护照
任意手机号
德国地址证明(推荐N26,Wise德国亦可
)
—————————
要求:
无特别要求
—————————
开户流程:

1.下载OKX
2.走此 链接 开户 , 充值100EUR送10EUR
3.居住国家写 德国
4.电邮正常写
5.手机号不限制,+86/+852/GV 均可
6.选择 护照 认证
7.填写你的 德国地址 ,以及地址证明(概率提交,推荐使用N26德国)
8.等待审核
—————————
入金:
1.数字货币充值,支持USDT,USDC, USDT可以使用TON网络入金
2.欧洲IBAN入金,开户成功后带一个同名个人马耳他IBAN,入金零手续费,非KRAKEN/COINBASE的公户,入金更安全
—————————
其他

1. 自带iban为马耳他iban,信息是 OpenPayd Financial Services Malta ltd. 旗下的账户,是同名个人iban。

2.双持账户貌似无影响,一个中国区身份证ID认证+德国区OKX护照认证目前暂无影响, 但是我推荐你用Binance国区C2C,OKX德区出金,用不同交易所规避风险。

3.疑似德国OKX与其他区的OKX不互通,UID互搜搜不到

4.德国OKX无C2C功能,只建议国内用户用作一个法币出U方式.

5.推荐CRYPTO出金方式,USDT-德国OKX-出金到N26/保加利亚MYFIN-Wise,不推荐直接碰Wise,建议走空一手可以N26,N26自身是支持crypto入金的。

6.如果被要地址证明了大概率是人工审核,快的话10分钟就pass了,慢的话不会超过12小时

7.银行卡 or 银行转账 最多可能需要10天才能在链上提现Crypto 详情见OKX法币充值说明。
—————————
Powered By @SIM_CN
2024/10/01
如果有错误或者纰漏请群友多多指出,谢谢!
—————————
推广:

[长桥证券-终身免佣的券商!]
[BYBIT-立即薅10美刀!]
[eSTK.ME 年轻人第一张实体eSIM]

[WeLab Bank-到港开户白给200港纸]
只剩一个1111的免费
兄弟们,我开发了一款支持Emby的播放器。支持mpv播放器、特效字幕、4K Hdr映射。准备上架GooglePlay,但目前卡在内测阶段。有感兴趣的可以通过下面方法参加内测助我一臂之力

1.登录谷歌账号并加入测试组
https://groups.google.com/g/hills-test/c/zt_EqUsCny8/m/BnpJsPkTAwAJ
2.加入后点击链接跳到GooglePlay下载
https://play.google.com/store/apps/details?id=com.mountains.hills
大奶学妹被操得大喊噢耶
妹妹拍露奶视频给哥哥看,这颜值和奶子,谁看了不迷糊?

😍😍点击私聊这个妹子
大学妹子在宿舍拍露奶视频给男友看,真不怕舍友看到吗?
Back to Top FOOTER_INJECT